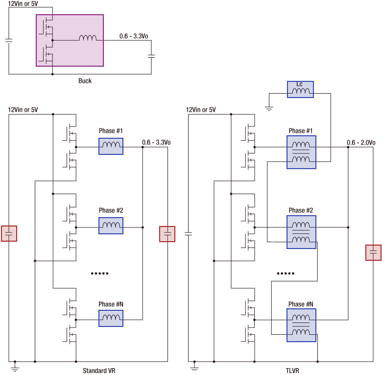
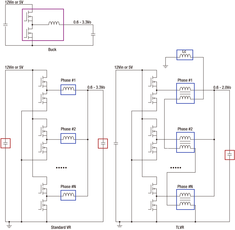
Information & Communication TechnologyPOL Point of Load PDF µPOL™ EingebetteteDC-DC-Wandler µPOL Series Kondensatoren 12V Bus Cap MLCC Rated Voltage : 25V Hybrid Polymer Capacitors Rated Voltage : 25V & 35V Decoupling Cap. Rated Voltage : 10V or Less SMD / SMT-Induktivitäten Power Inductor General commercial Inductors TLVR Inductor VLBUC Series Lc Inductor VLBU6565100 Series Temperatursensoren SMD-NTC-Thermistoren NTC Series