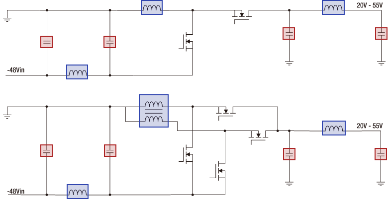
Information & Communication TechnologyBuck-Boost Converter PDF Capacitors 48V Bus Cap MLCC Rated Voltage : 100V Hybrid Polymer Capacitors Rated Voltage : 63V & 80V SMD / SMT Inductors Coupled Inductor ERUC Series Power Inductor B82559 Series Filter VLB Series